لطفا صبر کنید.....
ثبت رایگان آگهی سیستم طبقهبندی دانا در ابتدا 9 طبقه معدنی اصلی را فهرست کرد: عناصر بومی، سولفیدها، سولفاتها، هالیدها، اکسیدها، کربناتها، فسفاتها، سیلیکاتها و کانیهای آلی.
انواع نهشته های سیلیکات ها، انواع نهشته های اکسیدها، انواع نهشته های سولفات ها، انواع نهشته های سولفیدها، انواع نهشته های کربنات ها، انواع نهشته های عناصر بومی و انواع نهشته های هالیدها همگی گروه های معدنی اصلی هستند
سیلیکات ها اکسیدها سولفات ها سولفیدها کربنات ها عناصر بومی هالیدها

چرخه سنگ به مجموعه فرآیندهایی گفته میشود که منجر به ایجاد انواع سنگ روی پوسته زمین و همچنین تبدیل آنها به یکدیگر میشود. به عبارت دیگر، به مجموعه تغییرات سنگها در اندازه و ترکیبشان در اثر فرایندهای مختلف مثل هوازدگی و انجماد مواد مذاب و دگرگونی چرخه سنگ گفته میشود.
دسته بندی - تقسیمبندی سنگها
چند نوع سنگ وجود دارد؟
در حالی که از نظر علمی صدها نوع سنگ شناسایی وجود دارد، تنها 9 گروه معمولاً از نظر تجاری پذیرفته می شوند: گرانیت، سنگ آهک، مرمر، اونیکس، کوارتزیت، ماسه سنگ، سرپانتین، تخته سنگ، سنگ صابون و تراورتن.

انواع فراوان سنگها در قشر زمین وجود دارد.
.
سه گروه اصلی
سنگهای آذرین
سنگهای آذرین (از کلمه لاتین آتش) زمانی تشکیل میشوند که سنگ داغ و مذاب متبلور شده و جامد میشود. مذاب در اعماق زمین در نزدیکی مرزهای صفحه فعال یا نقاط داغ سرچشمه می گیرد، سپس به سمت سطح بالا می رود.
سنگهای آذرین بیرونگر، سنگهایی هستند که بر روی سطح فوران میکنند و در نتیجه سرد شدن سریع، بلورهای کوچکی به وجود میآیند. سرعت سرد شدن چند سنگ آنقدر سریع است که یک شیشه بی شکل را تشکیل می دهند. بازالت، توف، پوکه نمونههایی از سنگهای آذرین اکستروژن هستند

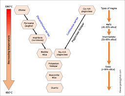
نهشته های آذرین موجود در روی سطح زمین را می توان بر اساس ترکیب شیمیایی به چهار دسته فلسیک، میانی، مافیک و اولترامافیک تقسیم کرد.

رسوبات موجود در سنگهای رسوبی رایج عبارتند از: ماسه سنگ، سنگ آهک و شیل هستند.
به دو دسته اصلی آواری و شیمیایی طبقه بندی می شوند.
الف- سنگهای رسوبی آواری یا آواری از تکههای سنگ بستر، رسوب که عمدتاً از هوازدگی مکانیکی به دست میآیند، ساخته میشوند. سنگهای آواری نیز ممکن است شامل رسوبات هوازدگی شیمیایی باشند.
ب- رسوبات شیمیایی
شیل چیست؟ شیل فراوانترین سنگهای رسوبی است که تقریباً 70 درصد از این نوع سنگ را در پوسته زمین تشکیل میدهد. شیل ها اغلب با لایه هایی از ماسه سنگ یا سنگ آهک یافت می شوند
سنگ رسوبی از چه چیزی ساخته شده است؟ سنگ های رسوبی از سنگ های از پیش موجود یا تکه هایی از موجودات زنده تشکیل می شوند. آنها از رسوباتی که در سطح زمین انباشته می شوند تشکیل می شوند
سنگهای رسوبی را میتوان بر اساس فرآیندهای تشکیلدهنده به چهار گروه تقسیم کرد:
- سنگهای رسوبی آواری
-سنگهای رسوبی بیوشیمیایی (بیوژنیک)
-سنگهای رسوبی شیمیایی
-دسته چهارم «سایر»

در اعماق زیاد سنگها تحت گرمای زیاد و فشار از نوعی به نوع دیگر تبدیل می شوند. این سنگهای تبدیل شده را سنگهای دگرگونی مینامند.
طبقهبندی سنگهای طبیعی براساس بیاس۸۱۲ (BS812):

-کربنات ها
-سولفات ها
-اکسیدها
-سیلیکات ها
دو فرایند موجب صاف شدن کوهها یا به عبارتی هموار شدن کوهها یا دشت ها و پدید آمدن سنگها و خردهسنگها میشود.
الف- عامل کوهزایی:
ب-عامل هوازدگی یا کوهسایی:
عوامل فرسایش یا هوازدگی به دو گروه فیزیکی و شیمیایی تقسیم میشوند.
هوازدگی شیمیایی: هیدراتاسیون، انحلال، آبکافت، اکسایش-کاهش یا واکنش آبهای اسیدی
هوازدگی فیزیکی: یخبندان، تغییرات حرارت در جو و در نتیجه انبساط و انقباض، گرانش زمین، رشد گیاهان، باد، جریان آب و عمل جانوران


سنگ طبیعی
متداولترین سنگهای طبیعی ساختمانی عبارتند از:
-انواع سنگ گرانیت
-انواع سنگ گابرو
-انواع سنگ ماسه سنگ
-انواع سنگ دولومیتی
-انواع سنگ دیوریت
-انواع سنگ کوارتزیت
-انواع سنگ مرمریت
-انواع سنگ مرمر
-انواع سنگ تراورتن

۱- بافت سنگ سالم باشد، یعنی بدون شیار، ترک و رگههای سست
۲- فاقد خلل و فرج
۳ – فاقد پوسیدگی
۴- فاقد تخلخل یکدست، یکنواخت و همگن
۵- فاقد جذب آب زیاد
۶- سنگ ساختمانی نباید آلوده به مواد طبیعی و مصنوعی باشد
۷- وجود شرایط فیزیکی و شیمیایی محیط متفاوت
الف- در برابر باد، یخبندان، تغییرات دما
ب- کاهش مقاومت در برابر محیطهای شیمیایی اسیدی و قلیایی
۸- مقاومت فشاری زیاد
۹- مقاومت جدی در مقابل سایش
10- بعضی از سنگها مثل بنتونیت در آب متلاشی یا حل شود

.1 کریستالیزاسیون نمک
. 2 انحلال در آب
.3 خسارت سرمازدگی
.4 رشد میکروبیولوژیکی
.5 تماس انسانی
.6 ساخت و ساز اصلی
--تخلخل موجود در بافت سنگ طبیعی
-- گازهای معلق
-- انجماد
--تبخیر آب در حفرههای سنگها و حتی خاصیت رنگ بری
--اثر گرمایی نور خورشید
-- مواد اسیدی
--آلودگی محیط
-- انبساط ناشی از زنگ زدن قطعات آهنی و فولادی داخل سنگ کاری نما
-- آب بارانی که از سطوح مس و آلیاژهای آن گذر می کند